
原标题:月薪4000-6000元!初中可报!五险一金+年假···
海南天边人力资源管理服务有限公司
招聘差遣作业人员布告
▲▲▲
因作业需求,海南天边人力资源管理服务有限公司(以下简称“天边人力”)招聘若干名作业人员,差遣至海南美兰国际机场货运有限责任公司作业,招聘详细事项如下:
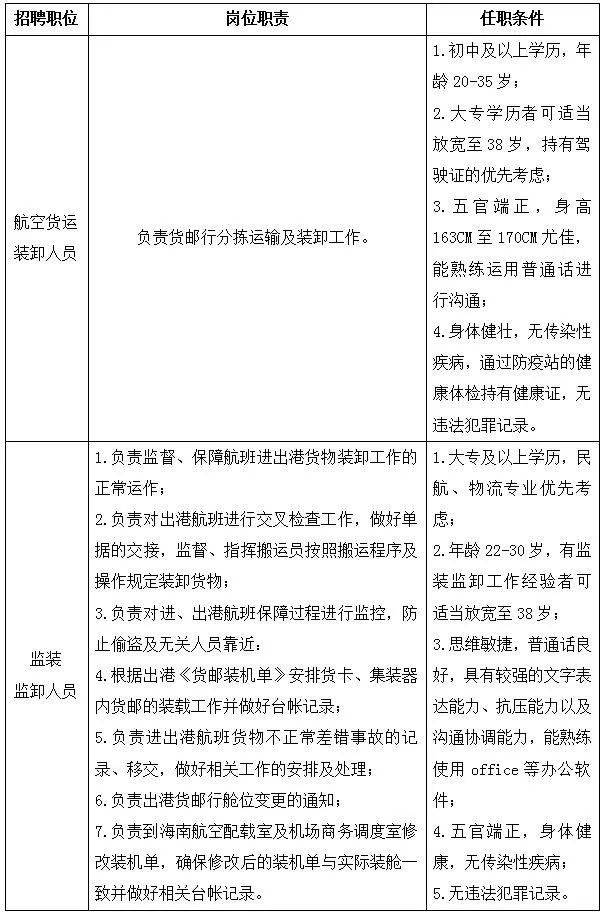
一、招聘岗位、人数及任职条件
二、薪资福利、作业时刻及作业地址
1.归纳月薪:
4000-6000元/月(含薪酬及各项补助)。
2.其他福利:
(1)法定节假日过节补助、生日礼金、降温费;
(2)交纳五险一金,雇主责任险;
(3)享用年休假、探亲假等;
(3)免费职工班车;
(4)职工休息室、职工食堂(自费);
(5)具有从底层操作到生产管理的完善作业系统,具有开展和上升空间;
(6)各类训练、法制及健康教育讲座等。
3.作业时刻:
每日18小时以上,按作业时刻段安排,最早班4点半,一般的状况上一休一,上下班车时刻与上下班时刻同步。
4.作业地址:
美兰机场货运部。
三、报名方法及时刻
1.邮箱报名:契合条件且有意向报名的应聘人员请供给个人简历和相关从业资历证书(如有)等应聘资料的扫描件发送至tyrlzpzx@126.com电子邮箱。
2.邮件及附件称号请一致格局为“名字+学历+应聘岗位”,如(张三+大专+监装监卸人员)发送至指定报名的电子邮箱。
3.报名时刻:2019年12月18日至2019年12月31日。
4.咨询电话:0898-66500051、0898-6650032、0898-66728057。
四、查核方法
依据岗位特性要求,本次招聘查核分为书面考试和面试(部分岗位需加膂力测验),先安排书面考试,再安排面试,采纳择优面试和择优选用的方法。
1.筛审
招聘作业小组对应聘人员投递资料进行开始简历挑选与资历检查,对契合岗位要求的应聘人员进入书面考试查核。
2.书面考试
内容为招聘岗位要求相关的基础常识及安全常识(不指定书面考试教材)。
3.面试
依据面试查核要求做面试查核。
4.调查
调查作业首要核实应聘人员个人资料真实状况,了解其思想政治体现、作业道德、事务才能等方面。
5.体检
体检须满意本次招聘岗位的体检要求,由天边人力一致安排体检项目(费用自理),拟聘人员体检不合格或自愿抛弃的,撤销其拟延聘人员资历。
6.选用
依据面试查核、调查、体检成果等方面择优承认拟选用人员。
五、用工方法
聘任人员与天边人力签定3年的劳动合同,试用期6个月,被差遣至海南美兰国际机场货运有限责任公司作业。
六、需求留意的几点及其他
1.终究入职事宜将由天边人力担任以短信和电话的方法来进行告诉,请必须供给精确的联络电话、邮箱并坚持通讯途径疏通,若在招聘各环节因通讯联络不畅形成联络不上者,视为自愿抛弃。
2.招聘实施自律准则,应聘人员对个人应聘提交的信息资料的真实性、精确性、完整性担任,一经发现存在虚伪、假造等不实信息,将当即撤销应聘资历。
3.因为作业性质特别,作业强度大,请仔细阅读作业岗位职责,如有疑问请先来电咨询后再承认是否应聘。
4.招聘方向应聘人员收取的个人资料仅用于资料审阅,不作为其他用处;
5.招聘方有权依据岗位需求改变及应聘状况等要素,调整、撤销或停止单个岗位的招聘作业,并对本次招聘享有终究解释权。
...
!
责任编辑:
