
原标题:提示丨第一次英语听力成果不抱负?记住参与第2次,三月见!
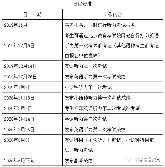
依据北京教育考试院规则,第一次听力考试没有满分的考生可参与第2次听力测验,不必再进行报名,可依照时刻节点直接打印准考证即可。
参与第2次听力考试的考生,可在3月9日打印第2次准考证,3月14日,参与第2次测验。
第2次英语听力仍然是30分的满分,考试完毕后将取两次听力中的最高分计入高考总成果!
三月见!!!
声明:本文由北京高考在线团队(微信大众号:bj-gaokao)原创制造,转载请先联络授权并标明精确完好出处,不然追查法律责任!
戳原文,检查英语听力查分进口!
责任编辑:
